Introduction
Small enterprises significantly contribute to economic development by utilizing employment possibilities, local innovation promotion, and encouragement for local entrepreneurship. Figure 1 proves the significant national GDP contribution small and medium-sized businesses (SMEs) made to Indonesia. SMEs held 37.4% of the share in 2019, closely behind more prominent companies with 39.5%. Small businesses added 9.5% to the GDP overall, whereas medium businesses added 13.6% (databoks, 2023). These figures underline the importance of micro and small businesses for the economy and stress the need to develop plans to improve their sustainability and output.
Governments must know the reasons behind businesses, particularly in developing markets if they want to help SMEs thrive properly (Javalgi et al., 2018). Resource limits, market competition, government rules, skilled labor shortages, and technology developments must be improved for SMEs that compromise sustainability (Gamage et al., 2020; Hasin et al., 2022; Ifekwem & Ogundeinde, 2016). Adopting technology presents special difficulties for SMEs in developing nations, including Indonesia. The adoption of e-commerce among Indonesian SMEs now depends much on the readiness to embrace technology (Rahayu & Day, 2015). Using e-commerce is seen as unprofitable by many SME owners, which helps to explain their poor public adoption. Furthermore, implementing business software in SMEs depends on many elements, such as technological changes, organizational traits, and external conditions (Ramdani et al., 2013). Therefore, knowledge about the complexities of technology adoption in SMEs and other related behaviors is essential (Najib & Fahma, 2020). While SMEs’ adoption of e-fulfillment services depends on various variables, usability, and payment systems are the main predictors of SMEs’ acceptability of digital payment solutions (Kurniasari et al., 2022).
The explosive spread of digital technology in recent years has caused significant changes in many different industries. Particularly for small and medium-sized businesses (SMEs), cloud computing, artificial intelligence (AI), data analytics, and the Internet of Things (IoT) have had a significant influence on corporate operations and present both possibilities and challenges (Birnbaum, 2005). Driven by the fast development of digital technology, these technologies have been adopted globally to enhance consumer experience, raise efficiency, and extend market reach. Furthermore, modern businesses use digital tools, including supply chain management, digital marketing, e-commerce, and big data analytics (Li et al., 2022).
Adopting and incorporating digital technologies presents challenges for SMEs most of the time. Constraints, including limited resources, staffing shortages, and inexperience, define these difficulties (Li et al., 2022; Sinyuk et al., 2021). Adopting effective technologies can help SMEs perform better and the surroundings. Adopting technology might result in advantages including more market reach, better operational efficiency, and more competitiveness (Biondi et al., 2002; Chen & Biswas, 2021; Freel, 1999; Rizos et al., 2016; Rojas-Berrio et al., 2022). Those who can overcome the obstacles of the digital era and seize the chances given by digital technologies will be successful SME (Vrontis et al., 2022). Appropriately using digital tools helps SMEs improve output quality, efficiency, and production, among other factors. SMEs might also use digital technology to investigate creative business ideas, support team cooperation, and improve consumer value (Radicic & Petković, 2023; Vrontis et al., 2022).
The degree to which SME managers and owners use digital technology is influenced by their entrepreneurial orientation (EO). Highlighting key qualities such as being innovative, proactive, and willing to take risks, EO encompasses a strategic mindset and behavior within an organization. An organization’s inclination to foster the exploration of novel ideas and inventive approaches, thereby generating innovative products, processes, or services, is referred to as its innovativeness (Lumpkin & Dess, 1996).
The ability to anticipate future market trends and needs is crucial to help the company avoid being solely reactive to incidents (Covin & Wales, 2012). Accepting exciting possibilities requires a readiness to participate in activities with unknown results, so risk-taking is necessary (Anderson et al., 2018). These EO features help SMEs properly embrace new technologies and negotiate the always-changing business terrain. The knowledge-based view (KBV) holds that a company’s capacity to acquire and apply pertinent knowledge greatly determines its performance. This view holds that EO is a common predecessor of knowledge-based resources, marketing capabilities, and general performance.
Understanding how knowledge-based resources affect marketing capabilities and company performance is crucial. Research indicates that the interaction of EO with knowledge-based resources is vital to specifying marketing skills. However, what is often overlooked in the context of international entrepreneurship is that marketing skills are a competitive advantage. Thus, supported by a vast amount of resource-based research, marketing communication is of utmost importance when it comes to promoting marketing capability and competitive strategy. The interaction among marketing skills, communication, and competitive strategy is affected by technological turbulence. These findings imply that INVs will only be able to succeed in a dynamic environment if they have strong knowledge-based resources and marketing skills (Martin & Javalgi, 2018, p. 2020, 2018, pp. 2019, 2018).
It is crucial to note that the effective functioning of small and medium-sized enterprises depends on the marketing strategies applied by company owners in terms of establishing relationships with their clients that will allow the entrepreneurs to motivate their marketing efforts. Family businesses are directly relevant to brand equity. Namely, small and medium-sized company owners can improve customer engagement and enhance brand value by using professional services and applying marketing ideas that succeed with their audience. To reach this state, it is essential to develop an entrepreneurial attitude: engage the creativity, take the initiative, and utilize the owner’s risk-taking abilities. At the same time, the owner will only be able to manage and allocate resources effectively if they implement the Sustainable Resilience Strategies.
By encouraging organizational citizenship behavior (OCB), small and medium-sized businesses (SMEs) can reduce task overload and help integrate and use digital technologies. It shows how closely entrepreneurial orientation, social responsibility, and OCB interact to improve SMEs’ performance (Vizcaíno et al., 2021).
The growing consumer environment of today’s demand for natural products like hemp highlights the need of presenting a picture of authenticity and energy in marketing activities. Studies reveal that consumer impressions are better when visually appealing elements, such as cannabis leaves, are included in packaging, ads, and product logos. It reflects the attitude of small and medium-sized companies, particularly in connection with their proactive and creative approach.
Small and medium-sized companies have the opportunity to create innovative marketing strategies using digital technology that enhance brand value and support notable customer interaction. These perceptive studies of sustainable resilience strategy will help SMEs considerably enhance their marketing plans and product innovation, thus strengthening their resilience (Velasco et al., 2023).
A good entrepreneur requires significant knowledge, ability, and skills. From strategic thinking to the ability to spot chances for effective resource use, the skills one needs range. Apart from that, developing long-term visions and reasonable goals helps one acquire the ability for strategic thinking (Mitchelmore & Rowley, 2010). Finding opportunities is recognizing and assessing prospects that might become profitable business projects (Velasco Vizcaíno et al., 2021). As Horak et al. (2018) underline, efficient use and distribution of resources determine how well business objectives are achieved. SMEs have to be able to apply digital technologies for development and properly apply sustainable resilience strategies.
SMEs are expected to be able to properly adopt digital technology using a sustainable resilience strategy (Gqoboka et al., 2022). Adoption of sustainable resilience strategies in technology enhances long-term viability, resilience, and matching of technology use with corporate goals. Through risk assessments, contingency planning, and best resource allocation, small and medium-sized businesses (SMEs) must aggressively embrace technology and minimize many hazards (García-Santiago, 2022; Marchant & Stevens, 2017).
By implementing a sustainable resilience strategy, SMEs can overcome challenges, maximize their constrained resources, and gain long-term environmental benefits (Agarwal et al., 2023). Utilizing higher operational efficiency, customer service, and market presence, strategically using technology helps SMEs maximize digital transformations and strengthen their competitive edge.
To effectively incorporate digital technologies into their operations and control uncertainty, SMEs negotiating the complexity of digital transformation depend on a sustainable resilience strategy. By giving a sustainable resilience strategy top priority, SMEs will not only survive but also thrive in an always-shifting technological environment.
Strong entrepreneurial orientation and competencies help entrepreneurs efficiently apply sustainable resilience strategies, thus promoting acceptance of digital technologies. SMEs can completely welcome digital transformation and guarantee long-term survival using a strategic approach mixed with pragmatic knowledge.
Research Gap and Theory Relevance
Although entrepreneurial orientation (EO) and entrepreneurial competencies (EC) play a significant role in the adoption of digital technology, much more is yet unknown about how these elements mainly affect adoption processes in small and medium-sized businesses (SMEs). Most past studies have concentrated on larger companies or general technology acceptance models (such as TAM and UTAUT), which may not represent the particular difficulties SMEs experience. Furthermore little is known about how sustainable resilience strategies (SRS) balance EO, EC, and acceptance of digital technology in SMEs.
Research Objectives
This research aims to fill the research gap by creating a model that can incorporate particular factors that influence the acceptance of digital technology in SMEs in Indonesia. The following are the particular goals:
- 
To evaluate how Entrepreneurial Competencies and Entrepreneurial Orientation influence Digital Technology Adoption. 
- 
To study the mediating influence of Sustainable Resilience Strategy (SRS) in the interaction between EO, EC and Digital Technology Adoption 
- 
To provide suggestions for SME owners and the government to use EO, EC, and SRS efficiently to increase Digital Technology Adoption in SMEs in Indonesia. 
Literature Review
Technology Adoption in Small and Medium Enterprises (SMEs)
In SMEs, adoption of technology is the acceptance, use, and use of new technologies to enhance operations, products, or services. Environmental, organizational, and technological factors influence various stages in the technology adoption process, namely awareness, interest, assessment, trial, and final acceptance (Qiu et al., 2023). Venkatesh et al. (2016) stated that technology adoption is driven by elements such as perceived usefulness, perceived ease of use, social impact, and a supportive environment. Expanding this idea with the theory of diffusion of innovation, Rogers (2003) emphasizes the importance of relative benefits, compatibility, complexity, trialability, and visibility in the adoption process.
In addition, Davis’s (1989) Technology Acceptance Model (TAM), which emphasizes perceived usefulness and ease of use, has proven particularly useful in helping understand user acceptance of information technology. The Unified Theory of Acceptance and Use of Technology (UTAUT) thus broadens on this knowledge by include social influence and enabling elements (Venkatesh et al., 2016). This comprehensive framework provides a basis for examining technology acceptability in many contexts.
Adoption of digital technologies, more specifically small and medium businesses, the integration and application of digital technologies to improve operations, decision-making, and general efficiency (Qiu et al., 2023). In the framework of SMEs adopting e-commerce, technological preparedness is rather crucial. Rahayu and Day (2015) identify three primary factors influencing Indonesian SMEs’ e-commerce adoption: perceived benefits, organizational readiness, and outside pressure.
Furthermore, SMEs’ use of business software includes technological advancements, organizational elements, and the external environment (Ramdani et al., 2013). Fundamental understanding of the adoption process and behavior of SMEs in Indonesia toward technological adoption is based on knowledge of Although numerous factors influence the behavior of SMEs in implementing e-fulfillment services, usability and payment systems also assist them in adopting digital payment systems (Kurniasari et al., 2022)..
Sustainable Resilience Strategies (SRS) and Technology Adoption
Combining the concepts of sustainability and resilience, the Sustainable Resilience Strategy is the one that solves problems and offers long-term viability across many sectors, including supply chain management, community planning, and corporate sustainability (Helgeson & O’Fallon, 2021; Negri et al., 2021). Many research have examined the resilience and competitiveness of small and medium-sized enterprises (SMEs), thereby providing a conceptual framework that clarifies their characteristics. Using Sustainable Resilience Strategy by SMEs directly influences their competitiveness, especially concerning technology. Resilient approaches enable SMEs to be more generally competitive, so enabling their effective removal of challenges and embrace of technology improvements (Audretsch & Belitski, 2021; Gunasekaran et al., 2011; Herbane, 2019; Zutshi et al., 2021).
The availability of easily accessible resources can influence the relationship between Sustainable Resilience Strategy and Digital Technology Adoption in SMEs. Carrying out effective and efficient resource management can support SMEs to adopt digital technology such as e-commerce. This can then maintain the competitiveness of SMEs and the ability of SMEs to adapt to their business environment (Costa & Castro, 2021).
Entrepreneurial Orientation (EO) and Competencies (EC)
Entrepreneurial orientation (EO) refers to the strategic view and behavior of the company marked by a proactive approach in spotting and grabbing opportunities, a readiness to take risks, and a dedication to innovation (Covin & Wales, 2012). EO includes other elements, risk-taking, creativity, and proactivity (Gojny-Zbierowska & Zbierowski, 2021). Studies show for SMEs the importance of EO and EC. The link between EO and Sustainable Resilience Strategy highlights the need of both characteristics for the survival and expansion of SMEs, so enabling adaptation.
Particularly in the SMEs context, EO has a significant impact on business growth, a vital sign of resilience (Avlonitis & Salavou, 2007; Ooi et al., 2023; Puumalainen et al., 2023; Solano Acosta et al., 2018). Entrepreneurial competencies (EC) are the knowledge, tools, skills, and abilities needed to support entrepreneurial action and improve performance (Mitchelmore & Rowley, 2010). Acknowledged as essential for success and corporate growth, EC provide adaptability in a fast changing environment and help to build environmentally friendly SMEs. Furthermore influencing SMEs’ success and resilience are entrepreneurial abilities (Fatoki, 2018; Herbane, 2019; Kotsios, 2023; Kyguolienė & Švipas, 2019; Tehseen & Ramayah, 2015).
Research Model and Hypotheses
Previous literature studies show that Entrepreneurial Orientation (EO) is an important variable for SMEs in forming a Sustainable Resilience Strategy (SRS). EO can encourage innovation, proactivity, and risk-taking in SMEs. This mindset is important for effective strategy development and implementation. So, it can be said that EO supports SMEs in developing SRS.
H1: Entrepreneurial Orientation significantly influences Sustainable Resilience Strategy in SMEs.
The literature that has been studied previously shows that Entrepreneurial competencies (EC) have several factors, namely knowledge, skills, and abilities, that are important for an entrepreneur’s success. This competency can encourage SME owners to manage their resources efficiently, identify and exploit emerging opportunities, and strategically make long-term plans. The EC has an important role in shaping the SRS.
H2: Entrepreneurial competencies significantly affects Sustainable Resilience Strategy in SMEs.
Based on previously studied literature, it shows that by using Sustainable Resilience Strategy (SRS) SMEs can control uncertain matters and can overcome various difficulties when integrating new technology. So SRS can help SMEs to adopt digital technology.
H3: Sustainable Resilience Strategy significantly influences digital technology adoption in SMEs.
Although entrepreneurial orientation (EO) directly shapes Sustainable Resilience Strategy, SMEs can efficiently apply digital technology only by applying these strategies. Sustainable Resilience Strategy offer a middle ground that enables EO to be turned into practical activities promoting the acceptance and integration of technologies..
H4: Sustainable Resilience Strategy mediates the relationship between entrepreneurial orientation and digital technology adoption in SMEs.
By using the abilities that SMEs have to manage resources, plan strategies, and recognize opportunities, entrepreneurial competencies helps SME owners to create a sustainable resilience strategy. So SMEs can control the relationship between EC and Digital Technology Adoption in SMEs, then they can improve their performance over time.
H5: Sustainable Resilience Strategy mediates the relationship between Entrepreneurial Competencies and Digital Technology Adoption in SMEs.
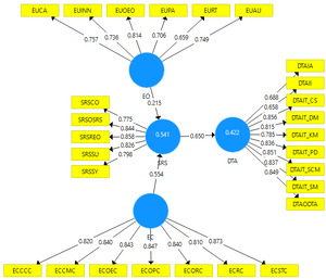
Figure 2 presents the proposed research model, which investigates the connections among Entrepreneurial Orientation (EO), Sustainable Resilience Strategies (SRS), Entrepreneurial Competencies (EC), and Digital Technology Adoption (DTA) in SMEs. According to the hypothesis, SRS development influences EO and EC, which influences DTA in turn. The hypotheses propose that SRS (H1 and H2) is significantly influenced by EO and EC; SRS also works as a mediator between EO and DTA (H4), and between EC and DTA (H5). This approach aims to provide a complete awareness of how Sustainable Resilience Strategy and entrepreneurial qualities help small and medium-sized businesses (SMEs) to properly apply digital technologies.
Methodology
This quantitative study is mostly to look at the relationships among many facets of entrepreneurship in Indonesia. Under a quantitative methodology—more especially, a survey-based approach—the study compiled information from small and medium-sized enterprise (SME) owners and managers from numerous industries all throughout Indonesia. The survey was meant to assess Entrepreneurial Orientation (EO), Sustainable Resilience Strategies (SRS), Entrepreneurial Competencies (EC), and Digital Technology Acceptance (DTA). Measurement was conducted on approved scales from previous works. Examining the collected data using structural equation modeling (SEM) then test the proposed hypotheses and assess the direct and indirect effects of the variables.
The country was chosen for this research because of its dynamic and quickly expanding SMEs, which are vital for Indonesia’s economic development. The Indonesian government has promoted digital transformation among SMEs vigorously in order to raise their competitiveness on the global scene. However, with limited resources and infrastructure, making technology readiness makes it a challenge for many SMEs to implement digital technology. Digital technologies adoption by Indonesian SMEs still exhibits a quite low degree (Rahayu & Day, 2015).
By using Indonesia as a research location, we can study more closely how entrepreneurial traits and sustainable resilience strategies influence the adoption of digital technology in developing countries.
Data collection uses a non-probability sampling technique called voluntary response design. The number of samples required for this research was determined using sample adequacy calculations for cross-sectional surveys. To calculate the required sample size, we can use the following formula, given a confidence level (alpha) of 95% (which corresponds to a critical z-value of 1.96), a desired margin of error (E) of 5%, and an estimated proportion (p) of 0.5:
\[n = \frac{Z^{2} \times p(1 - p)}{E^{2}}\]
A questionnaire survey will be used to gather primary data using several components, therefore capturing data on the variables of interest. Surveyors in the Java and Sumatra areas personally handed over the surveys.
The survey included established scales from previous research to guarantee the validity and dependability of the constructions under measurement. Thirty people answered a pre-test to find any questions’ ambiguities or flaws. The pre-test comments were then applied to enhance the survey form. The pre-test answers were merged into the final sample—381 respondents—for additional study.
Using a series of items respondents ranked on a Likert scale ranging from 1 to 7, the questionnaire operationalized each construct—Entrepreneurial Orientation (EO), Sustainable Resilience Strategy (SRS), Entrepreneurial Competencies (EC), and Digital Technology Adoption (DTA). Carefully chosen and altered to fit the framework of this study, the items guaranteed relevance and clarity for the participants.
Table 1 information on the modified scales applied in this study to assess the Entrepreneurial Orientation (EO) construct. The table covers the original item questions, the modified item questions, the number scale (1–7), the development technique (adapted, adopted, or self-developed), and the literature support for every item.
Table 2 shows the updated scales meant to evaluate the Entrepreneurial Competencies (EC) construct in this work.
Table 3 lists the modified scales applied to assess the construct of Sustainable Resilience Strategy (SRS) in this research.
Table 4 shows the adjusted scales used to assess the Digital Technology Adoption (DTA) construct in this study.
The data will be evaluated using SmartPLS, a program designed particularly for partial least squares (PLS) analysis.
Result
This part presents the findings of the analysis of the responses gathered from a sample of 381 small and medium-sized businesses (SMEs) spread around Indonesia. SmartPLS 3 was used for a thorough investigation of the questionnaire data.
The study of model fit—shown in Table 5—allows one to determine that the estimated and saturated models fairly reflect the data. Whereas the estimated model produced SRMR values of 0.067, the SRMR values obtained for the saturated model were 0.06. The models show a decent fit since these SRMR values are below the generally agreed upon 0.08. Both the projected model (d ULS = 1.711) and the saturated model (d ULS = 1.371) showed a reasonable fit.
Table 5 shows that whilst the saturated model has a somewhat lower d_G index of 0.579, the estimated model has a d_G score of 0.585. For the estimated model the chi-square test statistic is 1216.67; for the saturated model it is 1209.461. As a gauge of model fit, the chi-square test can thus be affected by sample size, which would hence influence its relevance. This is especially true in cases when a sizable sample size produces noteworthy test findings (Ringle et al., 2015). Furthermore, whilst the estimated model has a Normed Fit Index (NFI) value of 0.840, the saturated model has an NFI value of 0.841. With some small discrepancy noted, the statistical data shows a great degree of agreement between the two models overall.
As the model fit results show, both the estimated and the saturated models offer good depictions of the variable connections. Still, given the inherent limits of these pertinent markers, one should use caution. Examining the outcomes of the measurement model analysis, structural model analysis, and mediation analysis in the following sections can help one to have a better knowledge.
Several statistical tests—including Cronbach’s Alpha, rho A, composite reliability, and average variance extracted (AVE)—were used to evaluate the validity and dependability of the measuring model. Table 6 shows these results together with evaluations of the latent construct internal consistency and convergent validity.
The Cronbach’s Alpha result for DTA is 0.929, showing high internal consistency. Likewise, entrepreneurial competencies (EC) have a Cronbach alpha value 0.93. With a Cronbach’s Alpha of 0.833, the Entrepreneurial Orientation (EO) construct produced reasonable internal consistency. Finally, with a Cronbach’s Alpha of 0.879, the Sustainable Resilience Strategy (SRS) shown great dependability. These strong degrees of internal consistency validate the relevance of the chosen objects for every notion. Serving as a relative gauge of agreement, the rho A values ranged in the variables: 0.936 for DTA, 0.933 for EC, 0.844 for EO, and 0.881 for SRS. These approximations further prove the constructions’ internal consistency (George & Mallery, 2002; Ringle et al., 2015).
Table 7’s data indicates the DTA value is 0.8. Between DTA and other constructions, such EC, EO, and SRS, the correlation coefficients are 0.561, 0.51, and 0.65 correspondingly. Above all, this correlation value is more than the others. Likewise, the coefficient for EC is 0.839, greater than the projected correlations between EC and other constructs, notably 0.561 with DTA, 0.789 with EO, and 0.723 with SRS (Ramayah et al., 2017; Ringle et al., 2015).
Table 8 shows the VIF values, which help to evaluate collinearity among the predictor variables in the research. Collinearity is the association among several predictor factors that results in unstable parameter estimates and maybe influences the interpretation of study.
For every predictor variable, this paper offers VIF values. Generally speaking, VIF values above 5 or 10 point to substantial collinearity. Table 8 shows no appreciable collinearity as every predictor variable has VIF values less than the designated threshold. In the context of Digital Technology Adoption (DTA), for instance, the VIF runs from 1.843 to 3.82. Every indicator value in the DTA construct is below 5, therefore verifying the lack of significant collinearity (James et al., 2013).
The structural model shown in Table 9 offers a comprehensive grasp of the relations among the basic elements. Indices reflecting the importance and strength of these connections are the path coefficients, together with their matching t-statistics and p-values.
With a path value of 0.554 the study shows a positive and statistically significant link between Sustainable Resilience Strategy (SRS) and Entrepreneurial Competencies (EC). The process’s t-statistic comes out to be 6.593. These findings show a strong and statistically relevant link between EC and SRS. A p-value of 0 guarantees the statistical relevance of this found correlation.
Furthermore, shown by a path coefficient of 0.215, the study reveals a strong and statistically significant correlation between Entrepreneurial Orientation (EO) and Sustainable Resilience Strategy. With a value of 2.625 the t-statistic indicates a modest degree of statistical significance and link strength. Further proof of the statistical relevance of this found link comes from a p-value of 0.
The study also reveals a substantial and relevant strong positive association of 0.65 between the Self-Regulation Scale (SRS) and Digital Technology Adoption (DTA). With a t-value of 17. 339, the findings of the study provide convincing proof for a significant and favorable relationship between SRS (Sustainable Resilience Strategy) and DTA (Digital Technology Adoption). A p-value of 0 guarantees the statistical relevance of this noted link (George & Mallery, 2002; Ringle et al., 2015).
Examining the structural model in Figure 2 reveals noteworthy positive connections between Entrepreneurial Competencies (EC) and Sustainable Resilience Strategies (SRS), as well as between Entrepreneurship Orientation (EO) and SRS. Furthermore strongly connected are the adoption of digital technology (DTA) and the execution of the Sustainable Resilience Strategy (SRS). The outcomes of this study highlight the need of an entrepreneurial attitude and particular competencies in improving a firm’s resilience strategy and enabling the adoption of digital technology in small and medium-sized enterprises (SMEs), so supporting the hypothesized causal links between these dimensions.
Table 10’s R-squared and modified R-squared values offer information on the degree of variation in the dependent variables the regression models explain. With an R-squared value of 0.422, which relates to Digital Technology Adoption (DTA), the independent variables seem to explain 42.2% of the variation in DTA. The changed R-squared value of 0.42 has bearing on the total count of predictors.
The coefficient of determination for the Sustainable Resilience Strategy (SRS) construct is R-squared value of 0.541. This suggests that the independent variables help to explain around 54.1% of the SRS observed variability. The adjusted R-squared value of 0.538 helps one to evaluate the complexity of the model.
Table 11 shows the findings on overall indirect impacts of the study. Through the mediator variable, this study investigates the interactions between the dependent varia and the independent variables.
Through the mediator variable, the total indirect effect—that is, the combined influence of the independent variable on the dependent variable—represents Along with the relationship between the mediator and the dependent variable, this computation consists in adding or deleting the path coefficients indicating the link between the independent variable and the mediator. Table 12 shows the data revealing a noteworthy indirect link with a correlation of 0.36 between Entrepreneurial Competencies (EC) and Digital Technology Adoption (DTA).
With a t-statistic value of 5.71 this study reveals that the observed indirect effect is statistically significant (p < 0.001). Supported by a t-statistic of 2.582, the interaction between Entrepreneurial Orientation (EO) and Digital Technology Adoption (DTA) shows an overall indirect effect of 0.139. A p-value less than 0.01 indicates that the two variables have a statistically significant correlation.
Using the findings of the Total Effect, as shown in Table 8, the analysis of the relationships between variables in the study model has been undertaken. The overall influence of each independent variable on the dependent variable is given by this research. Furthermore, between Entrepreneurial Orientation (EO) and Digital Technology Adoption (DTA) as well as between Entrepreneurial Competencies (EC) and Digital Technology Adoption (DTA), the results obtained show that Sustainable Resilience Strategy (SRS) functions as a mediator in this interaction. Based on the results above, a sustainable resilience strategy (SRS) is very important so that SMEs can adopt digital technology. SRS mediates the other variables studied, EO and EC. The results of this research provide an overview of how the variables studied interact with each other to influence the adoption of digital technology in SMEs.
Discussion
After processing and then studying the formed structural model, the results provide quite interesting interactions between variables. This part reviews every theory separately and links the outcomes to earlier research.
H1: Entrepreneurial Orientation (EO) significantly influences Sustainable Resilience Strategy (SRS)
The significant test results show that statistically, there is a significant relationship between EO and SRS. These findings are in accordance with previous research on how EO can increase an organization’s resilience. An emphasis on innovation, proaction and risk-taking can encourage SMEs to develop a Sustainable Resilience Strategy (Covin & Wales, 2012). As so, these companies are more flexible and flourish in unstable conditions (Gojny-Zbierowska & Zbierowski, 2021)..
H2: Entrepreneurial Competencies (EC) significantly affect Sustainable Resilience Strategy (SRS)
The study finds a strong, statistically significant link between SRS and EC. This backs up the studies done by Mitchelmore and Rowley (2010), who advocate for the need of entrepreneurial knowledge and abilities in creating strategic plans. Having the required skills will help SMEs owners to properly allocate resources, spot and grab possibilities, and practice strategic planning. The findings support the idea that entrepreneurial skills are absolutely vital and redefine resilience in SMEs from another angle (Fatoki, 2018; Herbane, 2019).
H3: Sustainable Resilience Strategy (SRS) significantly influences Digital Technology Adoption (DTA)
The path coefficient amply shows a positive link between SRS and DTA. Research by Liu et al. (2022) and Branicki (2018) supports this conclusion since they contend that because of their adaptability and efficient resource management resilient companies can successfully embrace changing technology. This research shows how SRS can help SMEs to integrate digital technology well. With SRS, SMEs will have a strategy that can overcome problems related to the adoption of digital technology (García-Santiago, 2022; Marchant & Stevens, 2017).
H4: Sustainable Resilience Strategy (SRS) mediates the relationship between Entrepreneurial Orientation (EO) and Digital Technology Adoption (DTA)
The research results show how SRS can mediate the relationship between EO and DTA. This shows that EO encourages SMEs to have awareness of the importance of digital technology. Furthermore, SRS provides a strategic framework to effectively implement the technology.
H5: Sustainable Resilience Strategy (SRS) mediates the relationship between Entrepreneurial Competencies (EC) and Digital Technology Adoption (DTA)
These results indicate the role of SRS as a mediator between DTA and EC. Based on data processing results, EC can improve SRS, which then encourages the integration of digital technology in SMEs. These results are also in accordance with research by Tehseen and Ramayah (2015), which emphasizes entrepreneurial competencies in planning strategies and using resources.
Conclusion
This research provides significant results regarding how SMEs can adopt digital technology. Important elements under discussion in the paper are EO, EC, and SRS. Furthermore between EC and SRS as well as between EO and SRS, the results show strong and statistically significant links. The paper also finds a link between SRS and DTA. These results underline how important effective SRS is for helping SMEs to embrace digital technology. They highlight the need of SRS in motivating these SMEs to make good use of technology.
This study shows how entrepreneurial traits like Entrepreneurial Orientation (EO) and Entrepreneurial Competencies (EC) help make Sustainable Resilience Strategies easier for people to use technology. Sustainable Resilience Strategies are a key part of how entrepreneurial traits help people successfully adopt new technologies. This study supports what Covin and Wales (2012) and Mitchelmore and Rowley (2010) found, which is that Entrepreneurial Orientation (EO) and Entrepreneurial Competencies (EC) are important for making organizations strong and advancing technology.
In the real world, this study shows how important it is for owners or managers of small and medium-sized businesses to focus on having a strong entrepreneurial mindset and strong entrepreneurial skills in order to put strategy into action. It is very important to make an atmosphere that motivates people to come up with new ideas, follow market trends, and take smart risks. Getting better at strategic planning, managing resources, and seeing possibilities is also important. It is important for policymakers to support programs that help small and medium-sized businesses develop these traits of entrepreneurship and sustainable resilience strategy.
This study gives useful advice on how to make small businesses more resilient and better at using technology, which can help them keep growing and succeeding in a digitalized business world. In the future, researchers could look into these connections in more depth and look into other factors that might affect how small and medium-sized businesses use digital technologies.
Data Availability Statement
The dataset used in this research is publicly available. The data can be accessed at the following link: https://www.kaggle.com/datasets/ivandiryana/smes-survey-of-digital-adoption
Author Contribution
Ivan Diryana Sudirman: Conceptualization, Methodology, Software, Formal Analysis, Writing Original Draft.
Eriana Astuty: Data Curation, Review & Editing, Validation, Investigation, Project Administration.
Rudy Aryanto: Supervision, Investigation, Resources.
Acknowledgement
Research and publication have been funded by the Ministry of Education, Culture, Research, and Technology with a Research Contract for Fiscal Year 2023, No 1165/LL3/AL.04/20233, May 10, 2023.





